Deciding what the operating model your organization will adopt is part of the initial steps in setting up your data governance program. Why? The most important reasons I see are the fact that:
- It outlines how your program will operate
- Sets the expectations of escalation and decision making as well as program oversight
- Provides the infrastructure for ownership and decision making
Three models to consider for your own environment are: centralized, decentralized, hybrid/federated; each with their own pros and cons outlined below.
Centralized Operating Model
Similar to a top-down project management model, a centralized operating model relies on a single individual to make decisions and provide direction for the data governance program. I’ve seen many different titles reflecting this position, such as: Chief Data Officer, Chief Information Officer, Chief Data Steward, Data Governance Director, Data Stewardship Director, and so forth. For the purpose of reflecting this role into the operating model, let’s call this individual the Data Governance Lead.

Pros
- Dedicated Data Governance Lead
- More efficient decision making
- Easier to focus on policy, guidelines
- Easier to control costs
- Reporting structure clearly defined based on the org chart
Cons
- Incompatible for a more matured data governance program – check out different data governance maturity models
- Increased bureaucracy due to the linear structure
- Operation rigidity
- More time required to accomplish data governance operations
- Potential loss of oversight over unique and detailed business considerations
- Mostly concerned with enterprise priorities
Decentralized Operating Model
Almost the polar opposite, there is no single Data Governance owner as everything is committee-based. (Check out what a Data Governance Committee/ Council is and why you need one)

Pros
- Relatively flat structure
- All-encompassing representation from the business
- Relatively easy to establish
Cons
- Reaching consensus tends to take longer
- Difficult to coordinate and commit the needed resources from participants
- The committee’s direction can heavily be influenced by those stronger willed
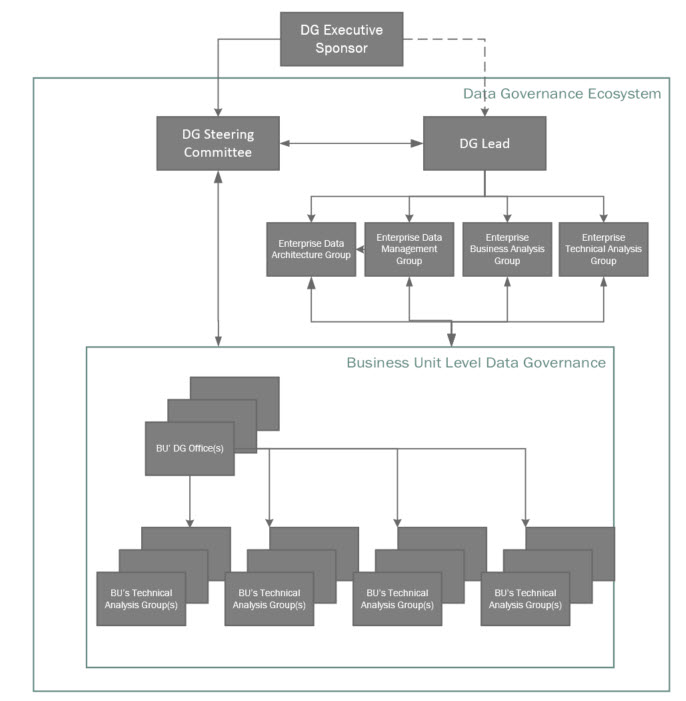
Hybrid/Federated Operating Model
This is meant to be the best of both world. There is still a centralized structure which oversees the enterprise data level for which it has bottom-up input a wide participation from the business units. The centralized structure provides a framework, tools, and best practices for the business units to follow, but in theory it also provides the units with enough autonomy to manage business unit specific data and offers channels of influence to gather input for data sets impacting enterprise data or the other way around.

Pros
- Top-down decision making regarding enterprise data with bottom-up inputs
- Centralized enterprise strategy with a decentralized execution and implementation
- Ownership given to the application owners for the data and metadata
- Broad membership for working groups
- Provides ability to focus on specific data sets at the business unit level and their relationship with the enterprise data
- Full autonomy to develop standards, policies, procedures for the business level
- Issue resolution at a bottom-up approach
Cons
- A highly skilled DG lead position is required full-time – not an easy find
- Can get very political at the working group level
- Decisions made at the group level will be pushed up to the upper levels for approval
- Difficult to find balance between enterprise priorities and those of the individual business units
- Oversight over the autonomy of the business units can be challenging and relies a lot on self-reporting
- Business unit’s efficiency depends on localized skills
- Metadata management not simple to address as it can differ widely from one unit to another
Final considerations
Deciding on an operational model while you are initiating your data governance program is important, but it can also be adjusted at a later time. Small organizations typically benefit from a centralized structure because the data governance lead would have the capacity to not only wear multiple hats, but be able to learn enough about the business, its environment and challenges to address these issues. A decentralized model can work well for an organization which has dispersed its operations to several remote locations. As an organization expands, it is usually advised to look into a federated operating model to better support the data governance needs of the organization. That being said, each organization and each environment is unique and these models should only be used as templates for your own specific needs.


[…] support multiple domains in order to avoid reference data silos. This outcome is dependent on the data governance operating model you adopt. As this becomes widely used across different enterprise systems, distribution of […]